返回 注册账号
  • +86 中国
获取手机验证码
注册登录
上海音乐学院
+关注院校
上海·徐汇区 人气: 88
普通本科 公办 艺术类 双一流
综合评分
实力指数
环境指数
上海音乐学院最大的网络交流论坛! 
+关注论坛
关注: 0
帖子: 0
进入论坛

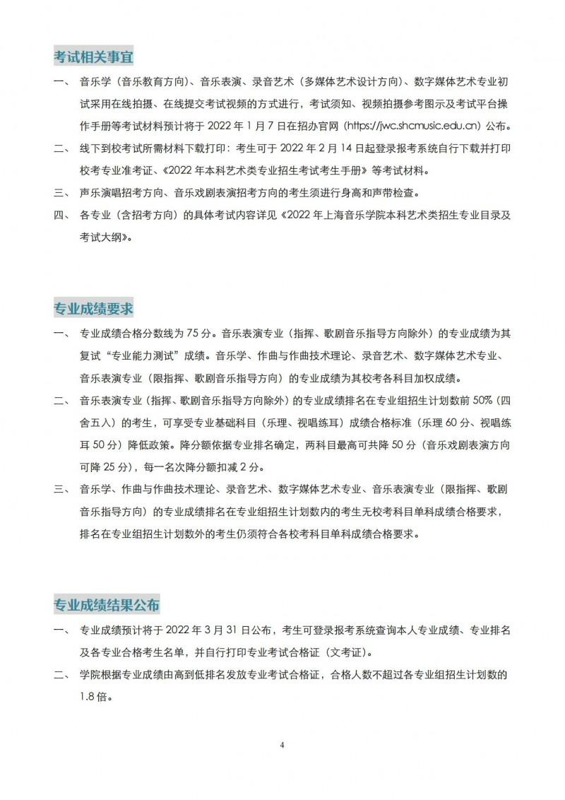
上海音乐学院2022年本科艺术类专业招生简章

发布时间: 2022-02-09 00:00:00.0

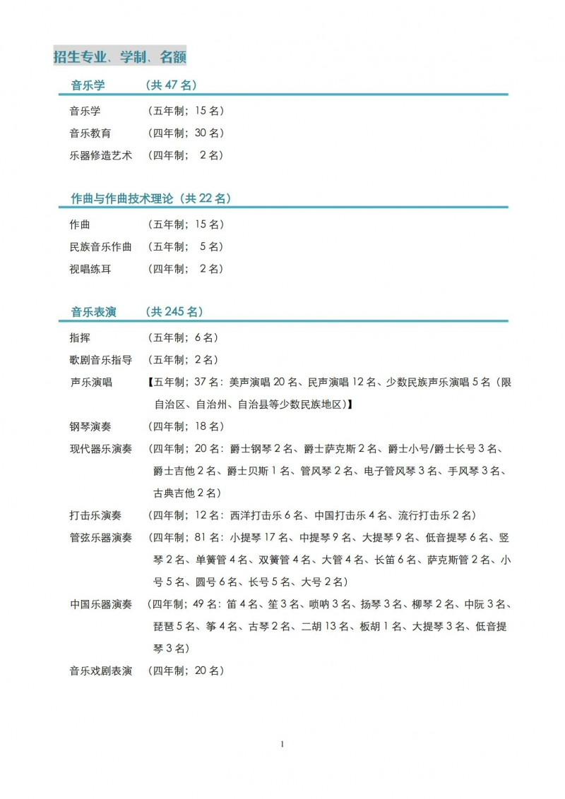
core_1644387861_1566_thumb.jpg 

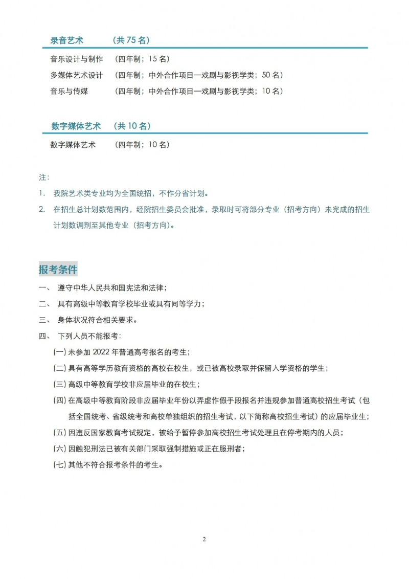
core_1644387861_5752_thumb.jpg 

core_1644387861_7738_thumb.jpg 

core_1644387861_5037_thumb.jpg 

core_1644387862_6538_thumb.jpg 

core_1644387862_2843_thumb.jpg