返回 注册账号
  • +86 中国
获取手机验证码
注册登录
上海出版印刷高等专科学校
+关注院校
上海·杨浦区 人气: 83
专科(高职) 公办 综合类
综合评分
实力指数
环境指数
上海出版印刷高等专科学校最大的网络交流论坛! 
+关注论坛
关注: 0
帖子: 0
进入论坛

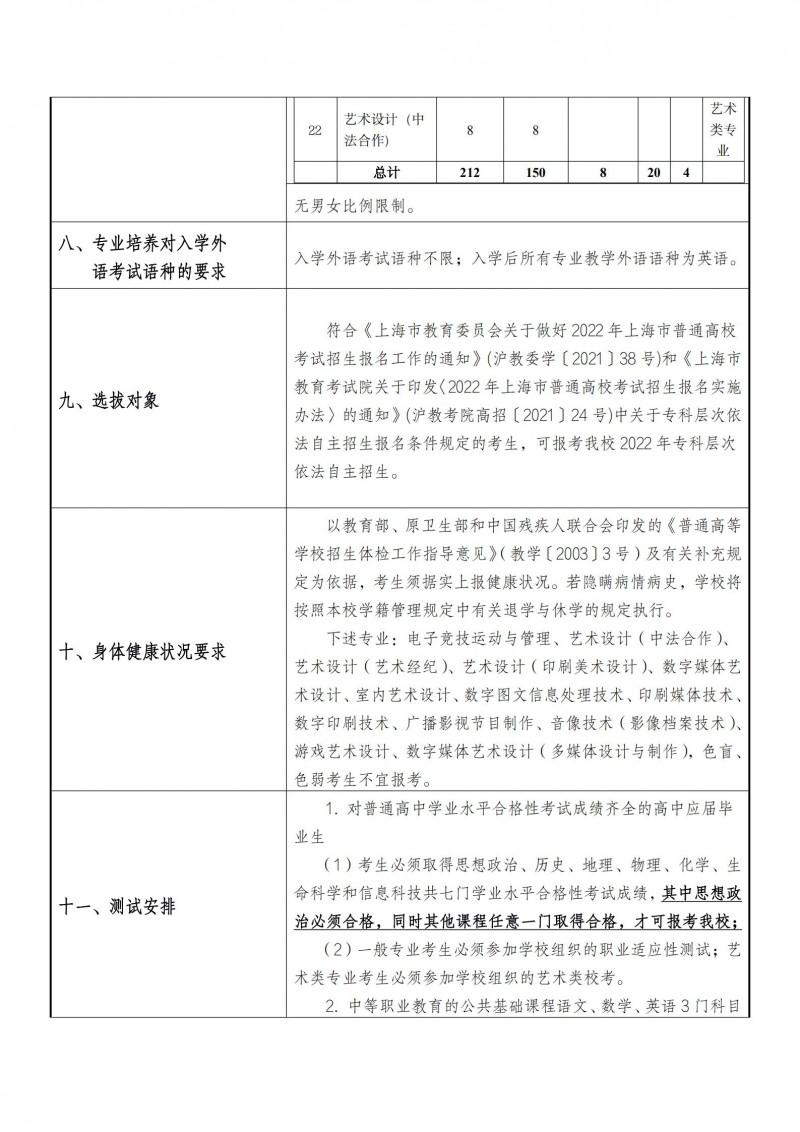
上海出版印刷高等专科学校2022年专科层次依法自主招生章程

发布时间: 2022-03-02 00:00:00.0

core_1646211593_7891_thumb.jpg 

core_1646211593_3241_thumb.jpg 

core_1646211593_9293_thumb.jpg 

core_1646211593_6736_thumb.jpg 

core_1646211594_5471_thumb.jpg 

core_1646211594_6505_thumb.jpg 

core_1646211594_2225_thumb.jpg 

core_1646211594_6804_thumb.jpg 

core_1646211594_7088_thumb.jpg