返回 注册账号
  • +86 中国
获取手机验证码
注册登录
安徽工商职业学院
+关注院校
安徽·合肥市 人气: 83
专科(高职) 公办 财经类
综合评分
实力指数
环境指数
安徽工商职业学院最大的网络交流论坛! 
+关注论坛
关注: 0
帖子: 0
进入论坛

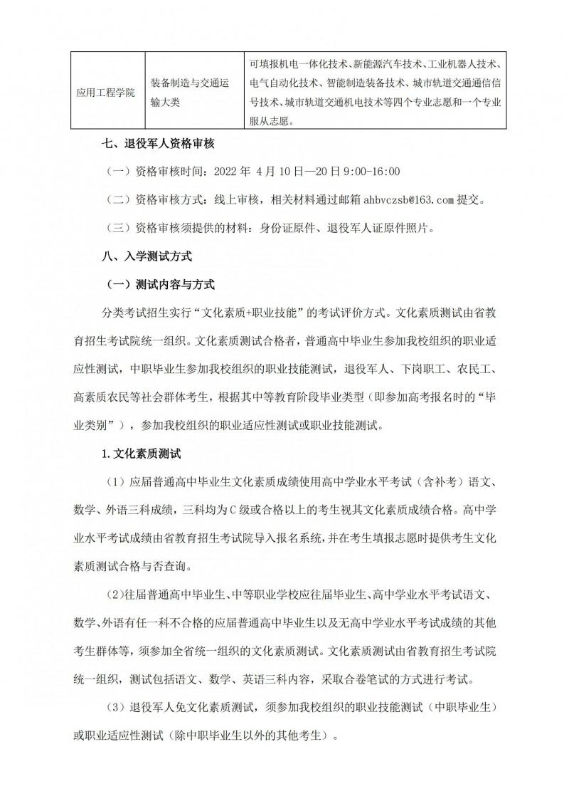
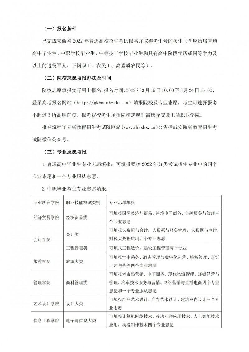
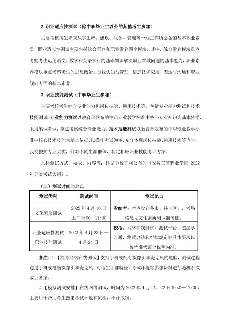
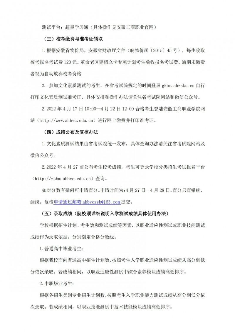
安徽工商职业学院2022年高职院校分类考试招生章程

发布时间: 2022-03-18 00:00:00.0

core_1647569447_1914_thumb.jpgcore_1647569457_3049_thumb.jpgcore_1647569463_8471_thumb.jpgcore_1647569471_6808_thumb.jpgcore_1647569477_7113_thumb.jpgcore_1647569483_5074_thumb.jpgcore_1647569491_6559_thumb.jpgcore_1647569497_1952_thumb.jpgcore_1647569502_2410_thumb.jpgcore_1647569507_7653_thumb.jpgcore_1647569515_8685_thumb.jpg